2025年12月2日,由苏州地方分中心主办的苏州市技术经理人“星火培育计划”发布暨首届高级技术经理人转化大赛,在苏州市双创中心国际路演中心举办,来自国内外高校院所、龙头企业、金融创投等近200名嘉宾代表共襄盛事。
苏州市政府副市长刘博表示,苏州正积极推动机制创新,率先推出“先使用后付费”、“先研发后占股”、“全球专利定价体系”,同时打造科创项目服务新范式,强化“技术经理人+科招”融合和“技术经理人+基金”协同,让科学家撒下的技术种子,快速成长为科技苗圃。

会上重磅发布了“星火培育计划”。未来3年,苏州将面向全球招募培养3000名技术经理人,挖掘万项产业紧缺、企业急需的科技成果,推动形成苏州特色的科技成果转化CDMO模式,让创新“星火”燃动未来。
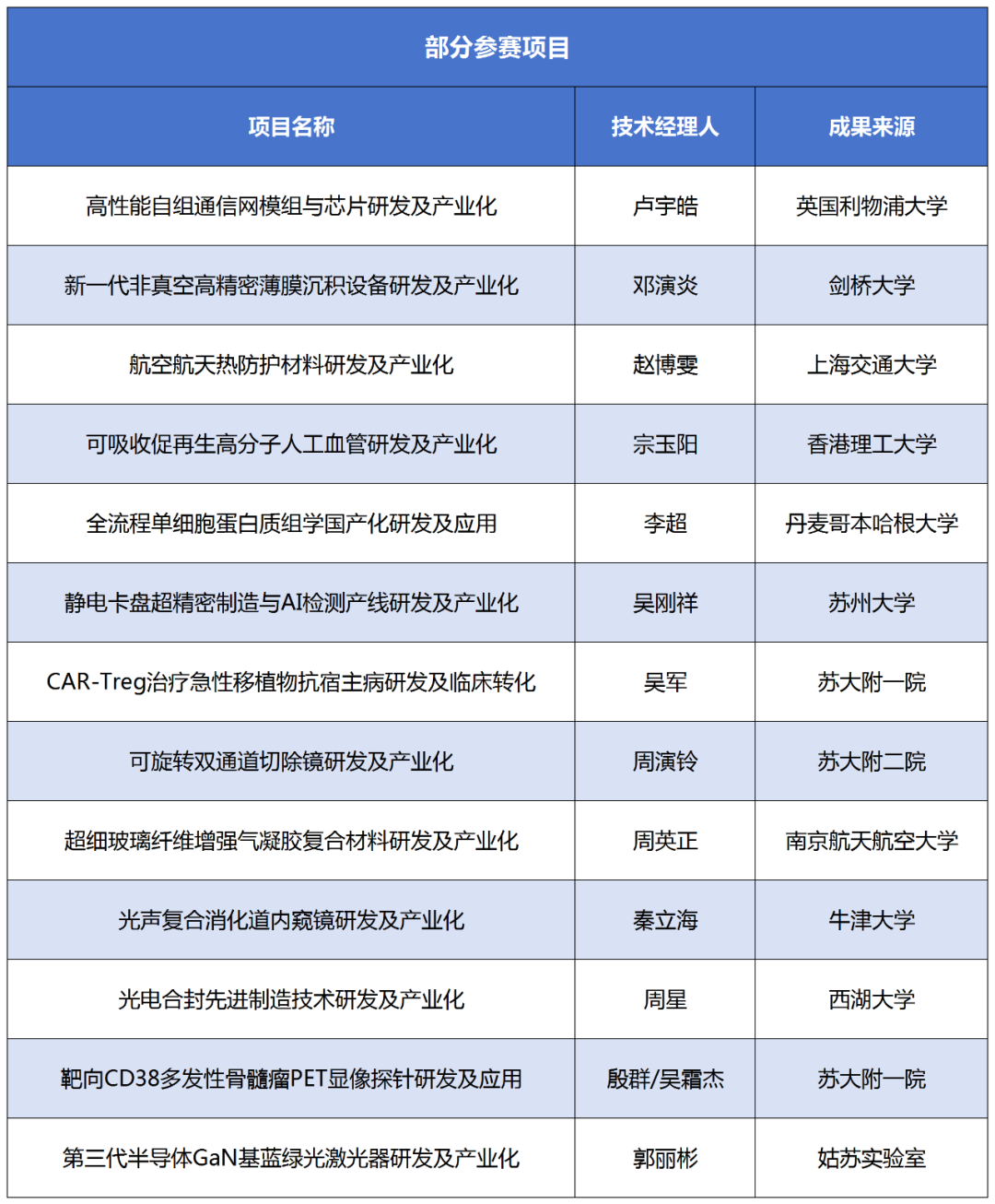
作为活动的核心环节,首届高级技术经理人转化大赛设置了青年创新、国际对接、实验室转化融合三大赛道及社会征集通道。历经三个月遴选,从200多个项目中脱颖而出的优质项目会师总决赛。

这些项目聚焦电子信息、人工智能、生物医药、先进材料等苏州重点产业领域,最终来自英国利物浦大学“高性能自组通信网模组与芯片研发及产业化”项目拔得头筹。

此外,市技术经理人协会与吴江东方国资、苏州资管卓璞资本、市城投产发公司、昆山国科投等单位签订战略合作协议。市技术经理人协会、苏创投·天使母基金、园区科技发展公司三方共建的苏州首个技术经理人“星火加速港”正式揭牌,正式落户SISPARK人工智能产业园。
下一步苏州将持续优化政策环境,完善服务生态,让技术经理人干事有平台、成长有空间、发展有保障,苏州地方分中心将全力推动科技创新与产业创新深度融合,为高质量发展注入源源不断的创新动能。